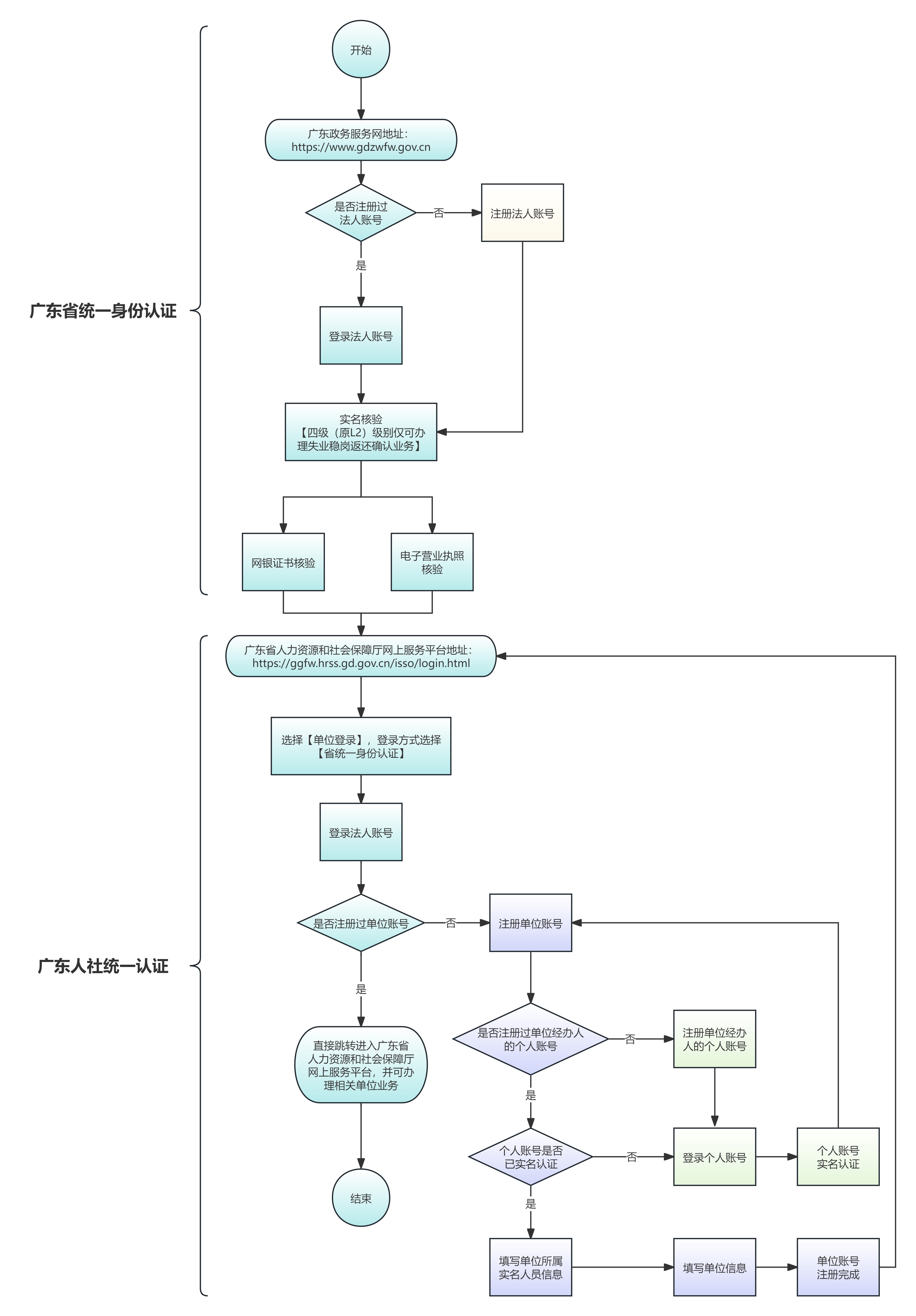
失业保险稳岗返还注册登录操作指引(省网厅渠道),详见附件。
相关附件:
i您的浏览器禁用了JavaScript脚本,这会影响您正常浏览网站. 请注意浏览器周边提示,启用JavaScript,您将有更好的浏览体验. 选择"允许阻止的内容",允许ActiveX脚本运行.