政声传递 | 数据开放 | 网站年度报表 | 无障碍阅读| 进入关怀版| 网站支持IPV6
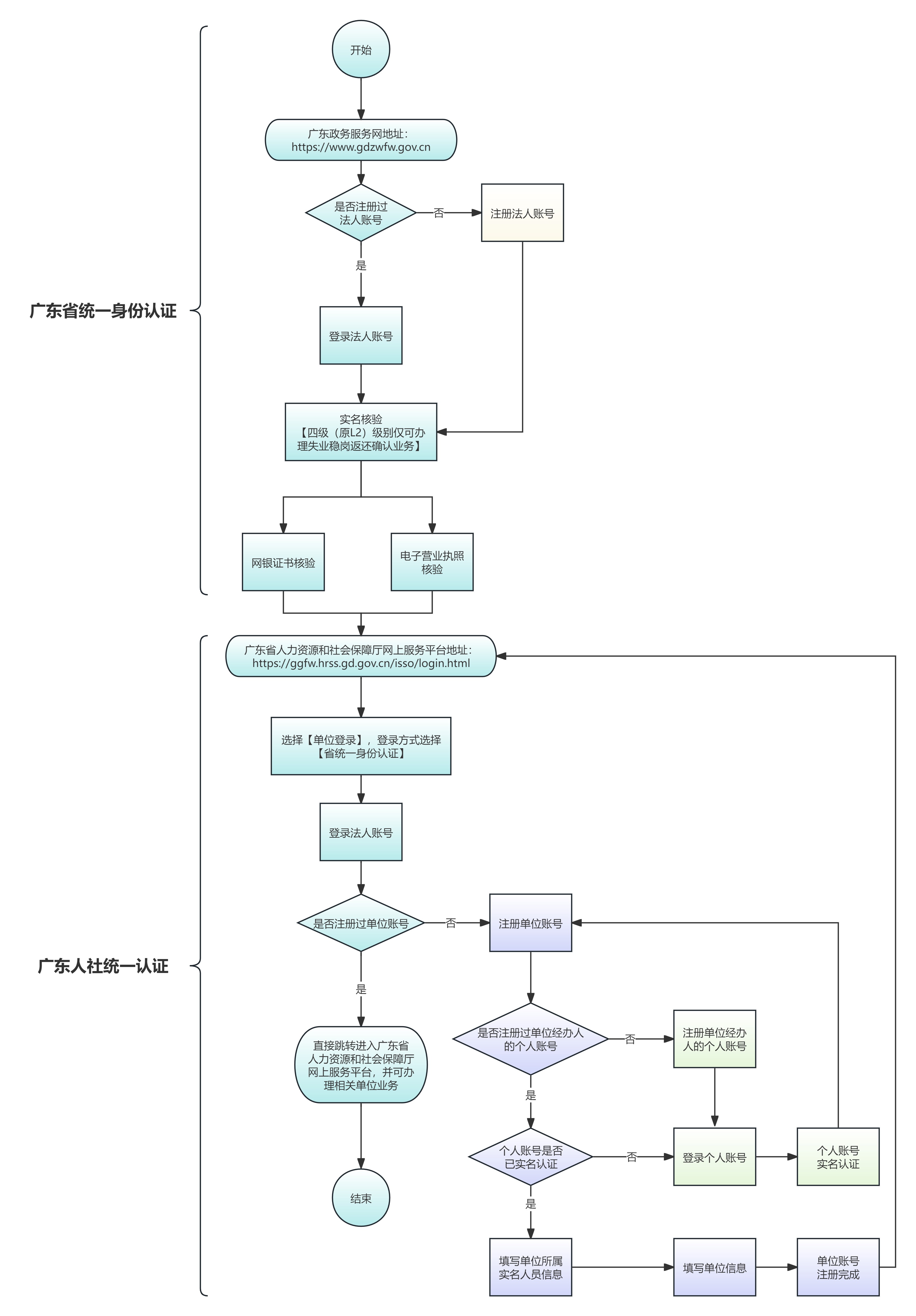
失业保险稳岗返还注册登录操作指引(省网厅渠道),详见附件。
附件1:失业保险稳岗返还注册登录操作指引(省网厅渠道).pdf
附件2:广东省统一身份认证登录流程图.jpg
附件3:广东人社统一认证账号登录流程图.jpg